Skip to main content
System Manager Classic
Se proporciona el idioma español mediante traducción automática para su comodidad. En caso de alguna inconsistencia, el inglés precede al español.

Configurar el entorno de clúster

Colaboradores netapp-revathid netapp-mwallis

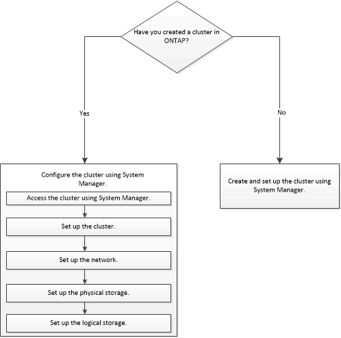
Puede crear un clúster con System Manager o con la interfaz de línea de comandos (CLI). Para crear un clúster mediante System Manager, debe configurar la dirección IP de gestión de nodos en cualquier nodo de la red de clústeres. Si ha creado un clúster mediante la CLI, puede configurar el clúster mediante System Manager.

flujo de trabajo de configuración del entorno del clúster