Skip to main content
System Manager Classic
O português é fornecido por meio de tradução automática para sua conveniência. O inglês precede o português em caso de inconsistências.

Configure o cluster com o Gerenciador de sistema do ONTAP - ONTAP 9.7 e anterior

Colaboradores netapp-revathid netapp-mwallis

Você pode usar o ONTAP System Manager classic (disponível no ONTAP 9.7 e anterior) para configurar um cluster criando um cluster, configurando a rede de gerenciamento de nós e a rede de gerenciamento de cluster e, em seguida, configurando notificações de eventos.

Antes de começar
  • Você deve ter configurado os endereços IP de gerenciamento de nós para pelo menos um nó.

  • Os nós devem estar no modo padrão de HA.

  • Os nós precisam estar executando o ONTAP 9.1 ou posterior.

  • Os nós devem ter a mesma versão.

  • Todos os nós precisam estar íntegros e o cabeamento dos nós precisa estar configurado.

  • O cabeamento e a conectividade devem estar implementados para a configuração do cluster.

  • Você deve ter gerenciamento de cluster suficiente, gerenciamento de nós, endereços IP do processador de serviço e detalhes de gateway e máscara de rede.

  • Se a interface do cluster estiver presente em uma porta, essa porta deve estar presente no IPspace do cluster.

Sobre esta tarefa

Para criar um cluster, você precisa fazer login pelo console e configurar o endereço IP de gerenciamento de nó em qualquer nó da rede do cluster. Depois de configurar o endereço IP de gerenciamento de nós em um nó, você pode adicionar outros nós e criar um cluster usando o Gerenciador de sistema do ONTAP.

A operação de configuração do cluster não é suportada nas configurações do MetroCluster para o software ONTAP.

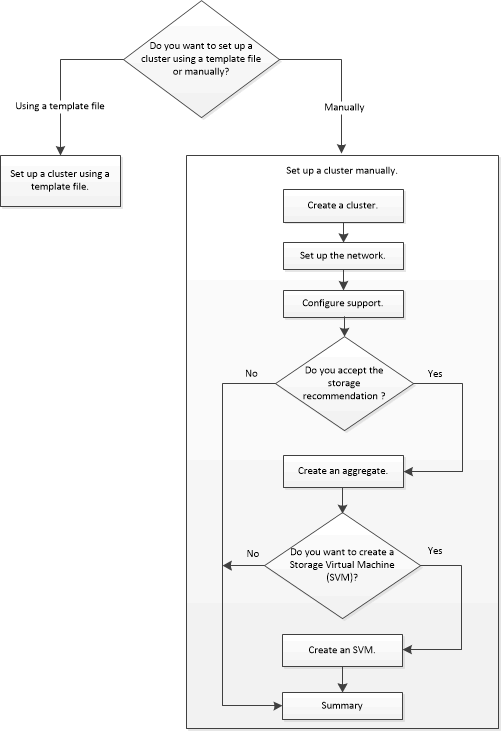
Pode configurar o cluster utilizando um ficheiro de modelo ou introduzindo manualmente os valores no assistente de configuração do cluster.

fluxo de trabalho para configurar o cluster com o gerenciador de sistema ONTAP