Skip to main content
System Manager Classic
简体中文版经机器翻译而成,仅供参考。如与英语版出现任何冲突,应以英语版为准。

使用 ONTAP System Manager - ONTAP 9.7 及更早版本设置集群

贡献者 netapp-revathid netapp-mwallis

您可以使用 ONTAP System Manager classic (适用于 ONTAP 9.7 及更早版本)来设置集群,方法是创建集群,设置节点管理网络和集群管理网络,然后设置事件通知。

开始之前
  • 您必须已至少为一个节点配置节点管理 IP 地址。

  • 节点必须处于默认 HA 模式。

  • 节点必须运行 ONTAP 9.1 或更高版本。

  • 节点的版本必须相同。

  • 所有节点都必须运行状况良好,并且必须为节点设置布线。

  • 您的集群配置必须已建立布线和连接。

  • 您必须具有足够的集群管理,节点管理,服务处理器 IP 地址以及网关和网络掩码详细信息。

  • 如果某个端口上存在集群接口,则该端口必须位于集群 IP 空间中。

关于此任务

要创建集群,您必须通过控制台登录,并在集群网络中的任何节点上配置节点管理 IP 地址。在节点上配置节点管理 IP 地址后,您可以使用 ONTAP 系统管理器添加其他节点并创建集群。

ONTAP 软件的 MetroCluster 配置不支持集群设置操作。

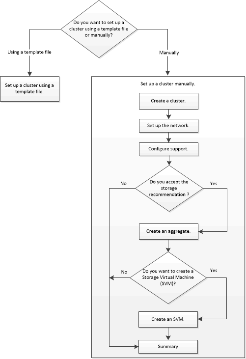
您可以使用模板文件或在集群设置向导中手动输入值来设置集群。

使用ONTAP System Manager设置集群的工作流