本繁體中文版使用機器翻譯,譯文僅供參考,若與英文版本牴觸,應以英文版本為準。
設定叢集環境
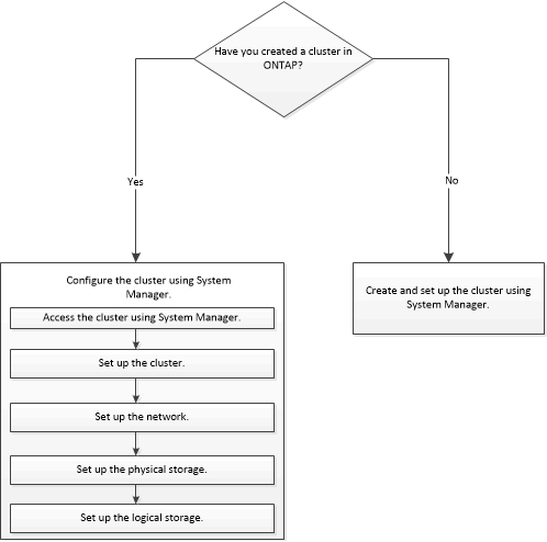
您可以使用System Manager或命令列介面(CLI)來建立叢集。若要使用System Manager建立叢集、您必須在叢集網路中的任何節點上設定節點管理IP位址。如果您已使用CLI建立叢集、可以使用System Manager來設定叢集。
您可以使用System Manager或命令列介面(CLI)來建立叢集。若要使用System Manager建立叢集、您必須在叢集網路中的任何節點上設定節點管理IP位址。如果您已使用CLI建立叢集、可以使用System Manager來設定叢集。