Skip to main content
SANtricity software
Die deutsche Sprachversion wurde als Serviceleistung für Sie durch maschinelle Übersetzung erstellt. Bei eventuellen Unstimmigkeiten hat die englische Sprachversion Vorrang.

Wie das Erstellen von Snapshot-Images und Snapshot-Volumes im SANtricity System Manager funktioniert

Änderungen vorschlagen

Im SANtricity System Manager können Sie Snapshot-Images und Snapshot-Volumes erstellen, indem Sie die folgenden Schritte ausführen.

Workflow zum Erstellen von Snapshot-Bildern

Workflow zum Erstellen von Snapshot-Images

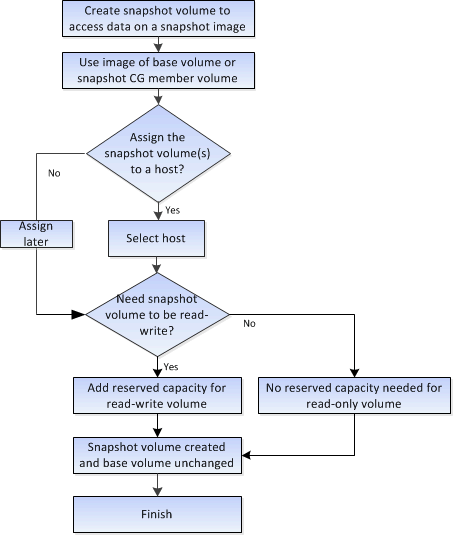
Workflow zum Erstellen von Snapshot-Volumes

Workflow zum Erstellen von Snapshot-Volumes