Skip to main content
SANtricity software
Die deutsche Sprachversion wurde als Serviceleistung für Sie durch maschinelle Übersetzung erstellt. Bei eventuellen Unstimmigkeiten hat die englische Sprachversion Vorrang.

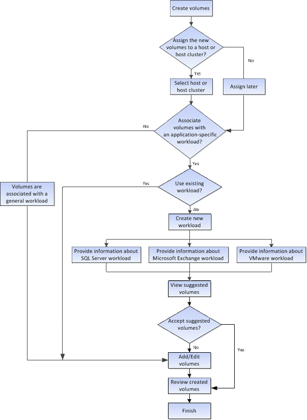
So funktioniert das Erstellen von Volumes im SANtricity System Manager

Änderungen vorschlagen

Im SANtricity System Manager können Sie Volumes erstellen, indem Sie diese Schritte befolgen.

Volumes-Workflow erstellen