Eine neuere Version dieses Produkts ist erhältlich.
Die deutsche Sprachversion wurde als Serviceleistung für Sie durch maschinelle Übersetzung erstellt. Bei eventuellen Unstimmigkeiten hat die englische Sprachversion Vorrang.
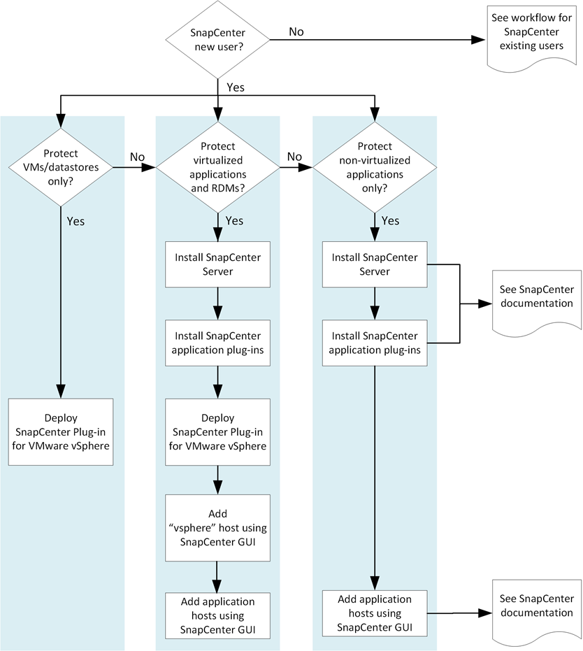
Implementierungs-Workflow für neue Benutzer
Wenn Sie SnapCenter noch nicht verwendet haben und über keine SnapCenter-Backups verfügen, können Sie mit dem folgenden Workflow beginnen.
