Skip to main content
SANtricity software
11.9
Se proporciona el idioma español mediante traducción automática para su comodidad. En caso de alguna inconsistencia, el inglés precede al español.

Cómo funciona la creación de imágenes instantáneas y volúmenes instantáneos en SANtricity System Manager

En SANtricity System Manager, puedes crear imágenes de instantáneas y volúmenes de instantáneas siguiendo estos pasos.

Flujo de trabajo para crear imágenes snapshot

Crear flujo de trabajo de imágenes snapshot

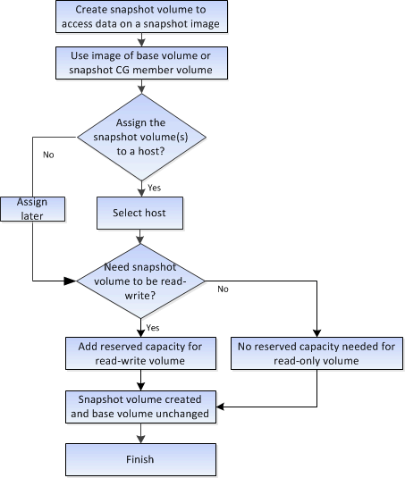
Flujo de trabajo para crear volúmenes de instantáneas

Crear flujo de trabajo de volúmenes de instantáneas