Skip to main content
SANtricity software
11.9
Se proporciona el idioma español mediante traducción automática para su comodidad. En caso de alguna inconsistencia, el inglés precede al español.

Cómo funciona la creación de volúmenes en SANtricity System Manager

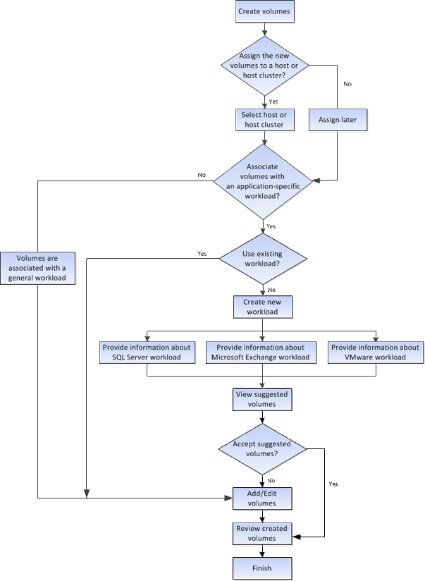
En SANtricity System Manager, puedes crear volúmenes siguiendo estos pasos.

Crear workflow de volúmenes