Hay disponible una nueva versión de este producto.
Se proporciona el idioma español mediante traducción automática para su comodidad. En caso de alguna inconsistencia, el inglés precede al español.
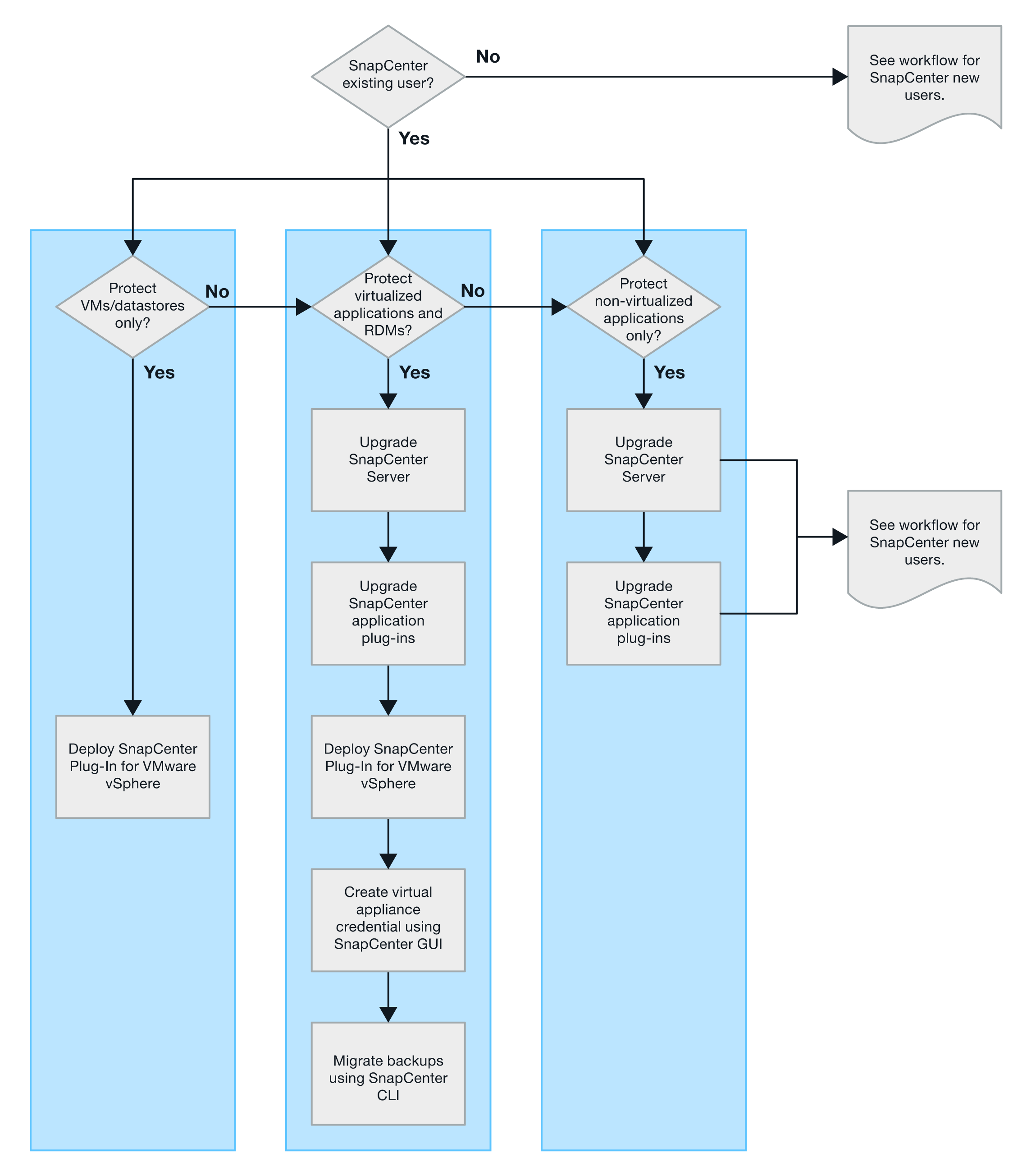
Flujo de trabajo de implementación para usuarios existentes
Si es un usuario de SnapCenter y tiene copias de seguridad de SnapCenter , utilice el siguiente flujo de trabajo para comenzar.
