Skip to main content
SANtricity software
La version française est une traduction automatique. La version anglaise prévaut sur la française en cas de divergence.

Fonctionnement de la création d'images instantanées et de volumes instantanés dans SANtricity System Manager

Dans SANtricity System Manager, vous pouvez créer des images snapshot et des volumes snapshot en suivant ces étapes.

Flux de travail pour la création d'images instantanées

Workflow de création d'images instantanées

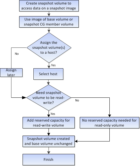
Flux de travail pour la création de volumes instantanés

Créer un workflow de volumes de snapshots