Skip to main content
SANtricity software
La version française est une traduction automatique. La version anglaise prévaut sur la française en cas de divergence.

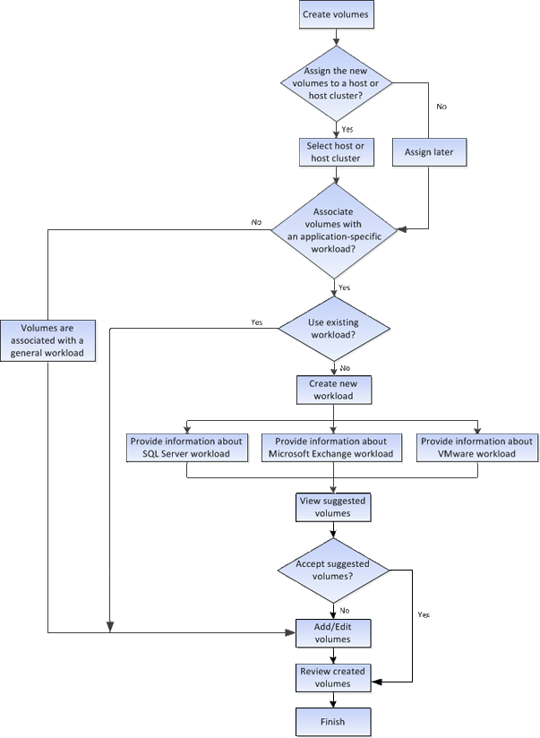
Fonctionnement de la création de volumes dans SANtricity System Manager

Dans SANtricity System Manager, vous pouvez créer des volumes en suivant ces étapes.

Workflow de création de volumes