Skip to main content
SANtricity software
11.9
La versione in lingua italiana fornita proviene da una traduzione automatica. Per eventuali incoerenze, fare riferimento alla versione in lingua inglese.

Come funziona la creazione di immagini Snapshot e volumi Snapshot in SANtricity System Manager

In SANtricity System Manager, puoi creare immagini Snapshot e volumi Snapshot seguendo questi passaggi.

Flusso di lavoro per la creazione di immagini Snapshot

Crea workflow delle immagini Snapshot

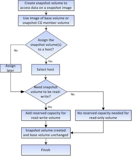
Flusso di lavoro per la creazione di volumi Snapshot

Flusso di lavoro per la creazione di volumi Snapshot