È disponibile una versione più recente di questo prodotto.
La versione in lingua italiana fornita proviene da una traduzione automatica. Per eventuali incoerenze, fare riferimento alla versione in lingua inglese.
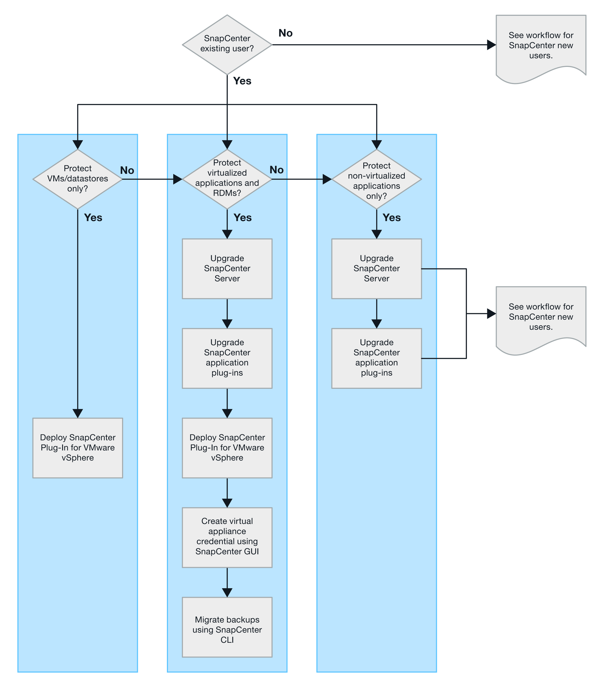
Workflow di implementazione per gli utenti esistenti
Se si utilizza SnapCenter e si dispone di backup SnapCenter, utilizzare il seguente flusso di lavoro per iniziare.
