Skip to main content
11.9
日本語は機械翻訳による参考訳です。内容に矛盾や不一致があった場合には、英語の内容が優先されます。

SANtricity System Managerでスナップショット イメージとスナップショット ボリュームを作成する方法

SANtricity System Managerでは、以下の手順に従ってSnapshotイメージとSnapshotボリュームを作成できます。

Snapshotイメージの作成ワークフロー

スナップショット イメージ作成ワークフロー

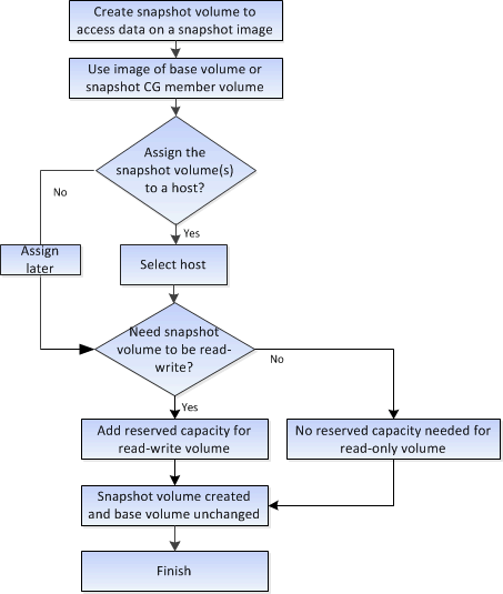
Snapshotボリュームの作成ワークフロー

スナップショットボリュームの作成ワークフロー