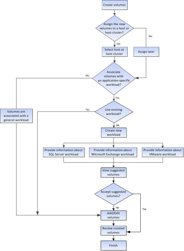
リクエストされたアーティクルはご利用いただけません。このバージョンの製品で扱われていないか、関連する情報がこのバージョンのドキュメントで別に扱われています。検索 / 参照しなおすか、 別のバージョンに戻る場合は、こちらをクリックしてください. 日本語は機械翻訳による参考訳です。内容に矛盾や不一致があった場合には、英語の内容が優先されます。 SANtricity System Managerでのボリュームの作成方法 03/17/2026 変更を提案 GitHub版を作成する Eメールを送信する PDF このドキュメント ページのPDF PDF版ドキュメントのセット Creating your file... This may take a few minutes. Thanks for your patience. Cancel Your file is ready OK SANtricity System Managerでは、以下の手順に従ってボリュームを作成できます。