Skip to main content
SANtricity software
본 한국어 번역은 사용자 편의를 위해 제공되는 기계 번역입니다. 영어 버전과 한국어 버전이 서로 어긋나는 경우에는 언제나 영어 버전이 우선합니다.

SANtricity System Manager에서 스냅샷 이미지 및 스냅샷 볼륨을 생성하는 방법

SANtricity System Manager에서 다음 단계를 수행하여 스냅샷 이미지와 스냅샷 볼륨을 생성할 수 있습니다.

스냅샷 이미지 생성 워크플로우

스냅샷 이미지 생성 워크플로우

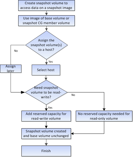
스냅샷 볼륨 생성 워크플로우

스냅샷 볼륨 생성 워크플로우