Skip to main content
SANtricity software
본 한국어 번역은 사용자 편의를 위해 제공되는 기계 번역입니다. 영어 버전과 한국어 버전이 서로 어긋나는 경우에는 언제나 영어 버전이 우선합니다.

SANtricity System Manager에서 볼륨을 생성하는 방법

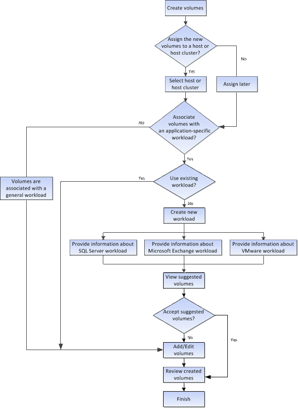
SANtricity System Manager에서 다음 단계에 따라 볼륨을 생성할 수 있습니다.

볼륨 생성 워크플로