Skip to main content
System Manager Classic
본 한국어 번역은 사용자 편의를 위해 제공되는 기계 번역입니다. 영어 버전과 한국어 버전이 서로 어긋나는 경우에는 언제나 영어 버전이 우선합니다.

ONTAP System Manager - ONTAP 9.7 이하를 사용하여 클러스터를 설정합니다

기여자 netapp-revathid netapp-mwallis

ONTAP System Manager 클래식(ONTAP 9.7 이하에서 사용 가능)을 사용하면 클러스터를 생성하고, 노드 관리 네트워크 및 클러스터 관리 네트워크를 설정한 다음, 이벤트 알림을 설정하여 클러스터를 설정할 수 있습니다.

시작하기 전에
  • 적어도 하나의 노드에 대해 노드 관리 IP 주소를 구성해야 합니다.

  • 노드는 HA의 기본 모드에 있어야 합니다.

  • 노드에서 ONTAP 9.1 이상을 실행해야 합니다.

  • 노드의 버전은 동일해야 합니다.

  • 모든 노드가 정상 상태여야 하며 노드의 케이블 연결을 설정해야 합니다.

  • 클러스터 구성을 위해서는 케이블과 연결이 있어야 합니다.

  • 클러스터 관리, 노드 관리, 서비스 프로세서 IP 주소, 게이트웨이 및 넷마스크 세부 정보가 있어야 합니다.

  • 클러스터 인터페이스가 포트에 있는 경우 클러스터 IPspace에 해당 포트가 있어야 합니다.

이 작업에 대해

클러스터를 생성하려면 콘솔을 통해 로그인하고 클러스터 네트워크의 모든 노드에서 노드 관리 IP 주소를 구성해야 합니다. 노드에서 노드 관리 IP 주소를 구성한 후에는 ONTAP System Manager를 사용하여 다른 노드를 추가하고 클러스터를 생성할 수 있습니다.

ONTAP 소프트웨어의 MetroCluster 구성에서는 클러스터 설정 작업이 지원되지 않습니다.

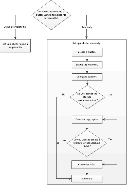
템플릿 파일을 사용하거나 클러스터 설정 마법사에서 값을 수동으로 입력하여 클러스터를 설정할 수 있습니다.

ONTAP System Manager로 클러스터를 설정하기 위한 워크플로우입니다