Skip to main content
SANtricity software
O português é fornecido por meio de tradução automática para sua conveniência. O inglês precede o português em caso de inconsistências.

Como funciona a criação de imagens de snapshot e volumes de snapshot no SANtricity System Manager

No SANtricity System Manager, você pode criar imagens Snapshot e volumes Snapshot seguindo estes passos.

Fluxo de trabalho para criação de imagens Snapshot

Fluxo de trabalho para criar imagens Snapshot

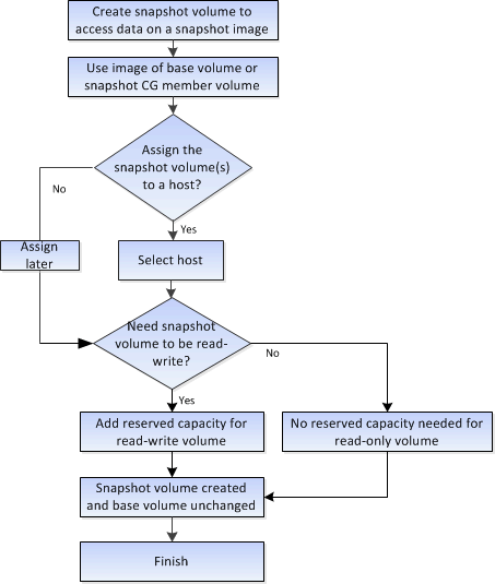
Fluxo de trabalho para criação de volumes de Snapshot

Fluxo de trabalho para criar volumes Snapshot