Skip to main content
SANtricity software
O português é fornecido por meio de tradução automática para sua conveniência. O inglês precede o português em caso de inconsistências.

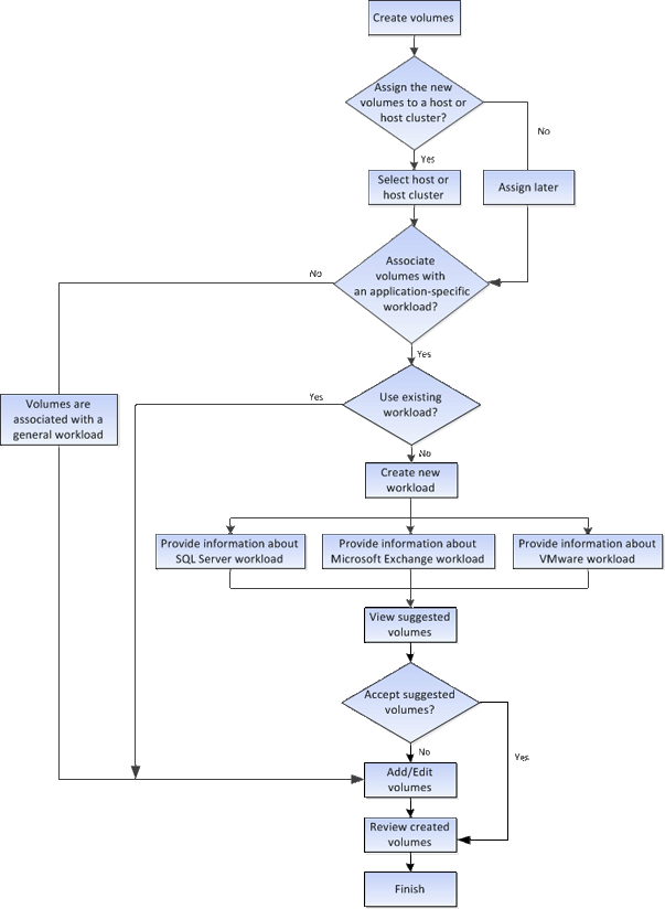
Como funciona a criação de volumes no SANtricity System Manager

No SANtricity System Manager, você pode criar volumes seguindo estas etapas.

Criar workflow de volumes