Skip to main content
SANtricity software

How creating snapshot images and snapshot volumes works in SANtricity System Manager

In SANtricity System Manager, you can create snapshot images and snapshot volumes by following these steps.

Workflow for creating snapshot images

Create snapshot images workflow

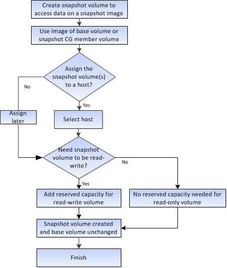
Workflow for creating snapshot volumes

Create snapshot volumes workflow