A newer release of this product is available.
Deployment workflow for existing users
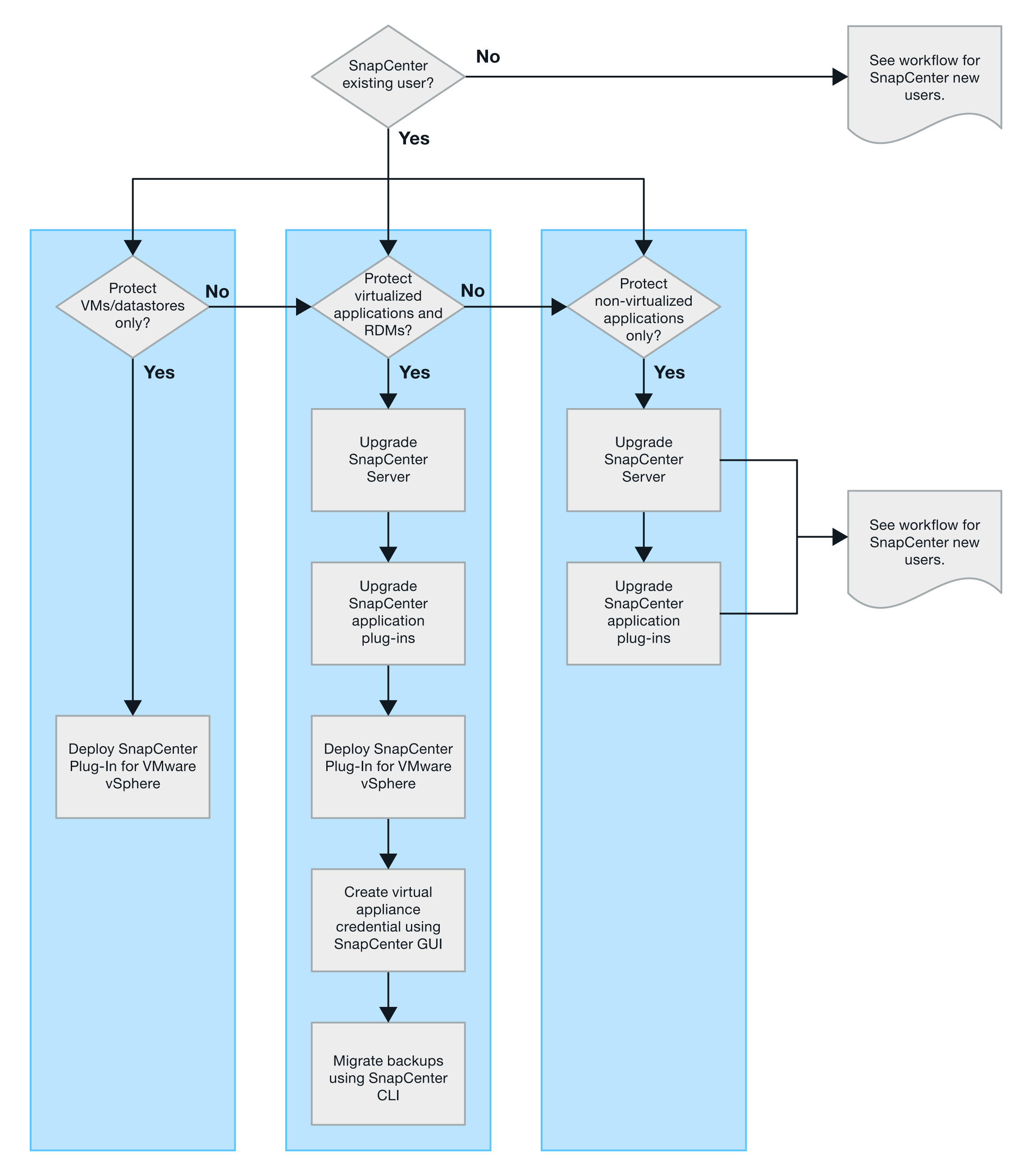
If you are a SnapCenter user and have SnapCenter backups, then use the following workflow to get started.

If you are a SnapCenter user and have SnapCenter backups, then use the following workflow to get started.
