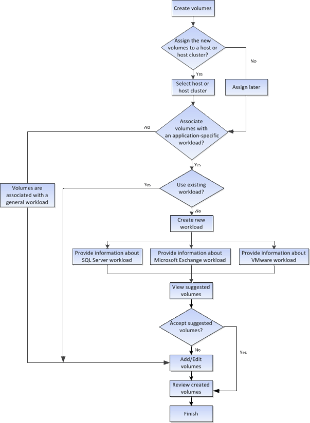
所请求的文章不可用。这可能是由于该内容不适用于本产品的当前版本,或相关信息在本版本的文档中以不同的结构呈现。您可以搜索、浏览或 返回到另一个版本. 简体中文版经机器翻译而成,仅供参考。如与英语版出现任何冲突,应以英语版为准。 如何在 SANtricity System Manager 中创建卷 03/18/2026 建议更改 创建 GitHub 问题 向我们发送电子邮件 PDF 本文档站点的 PDF 单独 PDF 文档的收集 Creating your file... This may take a few minutes. Thanks for your patience. Cancel Your file is ready OK 在 SANtricity System Manager 中,您可以按照以下步骤创建卷。