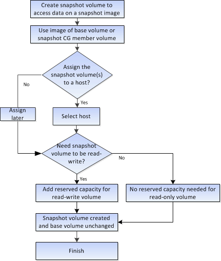
無法提供所要求的文章。該文章不適用於此版本的產品,或相關資訊在此版本的文件中的組織方式不同。您可以搜尋、瀏覽或 返回其他版本. 本繁體中文版使用機器翻譯,譯文僅供參考,若與英文版本牴觸,應以英文版本為準。 在 SANtricity System Manager 中建立快照映像和快照磁碟區的工作原理 03/18/2026 建議變更 建立 GitHub 問題 傳送電子郵件給我們 PDF 此文件 PDF 的網站 個別的 PDF 文件集合 Creating your file... This may take a few minutes. Thanks for your patience. Cancel Your file is ready OK 在 SANtricity System Manager 中、您可以依照下列步驟建立快照映像和快照磁碟區。 建立快照映像的工作流程 建立快照磁碟區的工作流程