Planejamento e requisitos de implantação
Você deve estar ciente dos requisitos de implantação antes de implantar o dispositivo virtual. Os requisitos de implantação estão listados nas tabelas a seguir.
Requisitos de host
Antes de iniciar a implantação do plug-in do SnapCenter para VMware vSphere (SCV), você deve estar familiarizado com os requisitos do host.
-
O plug-in do SnapCenter para VMware vSphere é implantado como uma VM Linux, independentemente de você usar o plug-in para proteger dados em sistemas Windows ou Linux.
-
Você deve implantar o plug-in do SnapCenter para VMware vSphere no vCenter Server.
As programações de backup são executadas no fuso horário em que o plug-in do SnapCenter para VMware vSphere é implantado. O vCenter relata dados no fuso horário em que o vCenter está localizado. Portanto, se o plug-in do SnapCenter para VMware vSphere e vCenter estiverem em fusos horários diferentes, os dados do plug-in do SnapCenter para o painel do VMware vSphere podem não ser os mesmos que os dados nos relatórios.
-
Você não deve implantar o plug-in do SnapCenter para VMware vSphere em uma pasta que tenha um nome com carateres especiais.
O nome da pasta não deve conter os seguintes carateres especiais
-
Você deve implantar e Registrar uma instância separada e exclusiva do plug-in do SnapCenter para VMware vSphere para cada vCenter Server.
-
Cada vCenter Server, esteja ou não no modo vinculado, deve ser emparelhado com uma instância separada do plug-in do SnapCenter para VMware vSphere.
-
Cada instância do plug-in do SnapCenter para VMware vSphere deve ser implantada como uma VM Linux separada.
Por exemplo, se você quiser executar backups de seis instâncias diferentes do vCenter Server, você deve implantar o plug-in do SnapCenter para VMware vSphere em seis hosts e cada vCenter Server deve ser emparelhado com uma instância exclusiva do plug-in do SnapCenter para VMware vSphere.
-
-
Para proteger as VMs da VVol (VMs nos datastores VMware vVol), você deve primeiro implantar as ferramentas do ONTAP para o VMware vSphere. As ferramentas do ONTAP provisionam e configuram o storage para vVols no ONTAP e no cliente da Web VMware.
Para obter mais informações, consulte as ferramentas do ONTAP para a documentação do VMware vSphere. Além disso, "Ferramenta de Matriz de interoperabilidade do NetApp" consulte para obter informações mais recentes sobre as versões suportadas nas ferramentas do ONTAP.
-
O plug-in SnapCenter para VMware vSphere fornece suporte limitado a dispositivos PCI ou PCIe compartilhados (por exemplo, GPU de grade NVIDIA) devido a uma limitação das máquinas virtuais no suporte ao vMotion de armazenamento. Para obter mais informações, consulte o documento do fornecedor Guia de implantação para VMware.
-
O que é suportado:
Criando grupos de recursos
Criação de backups sem consistência de VM
Restaurar uma VM completa quando todos os VMDKs estiverem em um datastore NFS e o plug-in não precisar usar o Storage vMotion
Anexando e desligando VMDKs
Montagem e desmontagem de datastores
Restaurações de arquivos de convidado
-
O que não é suportado:
Criação de backups com consistência de VM
Restaurar uma VM completa quando um ou mais VMDKs estão em um datastore VMFS.
-
-
Para obter uma lista detalhada do plug-in do SnapCenter para as limitações do VMware vSphere, "Notas de versão do plug-in do SnapCenter para VMware vSphere"consulte .
Requisitos de licença
| Você deve fornecer licenças para… | Requisito de licença |
|---|---|
ONTAP |
Um destes: SnapMirror ou SnapVault (para proteção de dados secundária, independentemente do tipo de relacionamento) |
Produtos adicionais |
VSphere Standard, Enterprise ou Enterprise Plus é necessária Uma licença vSphere para executar operações de restauração que usam o Storage vMotion. As licenças vSphere Essentials ou Essentials Plus não incluem o Storage vMotion. |
Principais destinos |
Padrão do SnapCenter: Necessário para executar a proteção baseada em aplicações sobre o VMware SnapRestore: Necessário para executar operações de restauração somente para VMs e datastores VMware FlexClone: Usado para montar e anexar operações apenas em VMs e datastores VMware |
Destinos secundários |
Padrão SnapCenter: Usado para operações de failover para proteção baseada em aplicações sobre VMware FlexClone: Usado para montar e anexar operações apenas em VMs e armazenamentos de dados VMware |
Suporte de software
| Item | Versões suportadas |
|---|---|
VCenter vSphere |
7.0U1 e acima. |
Servidor ESXi |
7.0U1 e acima. |
Endereços IP |
IPv4, IPv6 |
VMware TLS |
1,2, 1,3 |
TLS no servidor SnapCenter |
1,2, 1,3 o servidor SnapCenter usa isso para se comunicar com o plug-in do SnapCenter para VMware vSphere para aplicativos em operações de proteção de dados VMDK. |
VMware Application vStorage API for Array Integration (VAAI) |
O plug-in do SnapCenter para VMware vSphere usa isso para melhorar o desempenho das operações de restauração. Ele também melhora a performance em ambientes NFS. |
Ferramentas do ONTAP para VMware |
O plug-in do SnapCenter para o VMware vSphere usa isso para gerenciar armazenamentos de dados da vVol (volumes virtuais VMware). Para versões suportadas, "Ferramenta de Matriz de interoperabilidade do NetApp" consulte . |
Para obter as informações mais recentes sobre versões suportadas, "Ferramenta de Matriz de interoperabilidade do NetApp" consulte .
Requisitos para NVMe sobre protocolos TCP e NVMe sobre FC
Os requisitos mínimos de software para suporte a protocolos NVMe em TCP e NVMe em FC são:
-
VCenter vSphere 7.0U3
-
ESXi 7.0U3
-
ONTAP 9.10,1
Requisitos de espaço e dimensionamento
| Item | Requisitos |
|---|---|
Sistema operacional |
Linux |
Contagem mínima de CPU |
4 núcleos |
RAM mínima |
Mínimo: 12GB recomendado: 16GB |
Espaço mínimo no disco rígido para o plug-in SnapCenter para VMware vSphere, logs e banco de dados MySQL |
100 GB |
Requisitos de conexão e porta
| Tipo de porta | Porta pré-configurada |
|---|---|
Porta do VMware ESXi Server |
443 (HTTPS), bidirecional o recurso de restauração de arquivo convidado usa essa porta. |
Plug-in do SnapCenter para a porta VMware vSphere |
8144 (HTTPS), bidirecional a porta é usada para comunicações do cliente VMware vSphere e do servidor SnapCenter. 8080 bidirecional esta porta é usada para gerenciar dispositivos virtuais. Observação: A porta personalizada para adição do host SCV ao SnapCenter é suportada. |
Porta do VMware vSphere vCenter Server |
Você deve usar a porta 443 se estiver protegendo as VMs da VVol. |
Cluster de storage ou porta de VM de storage |
443 (HTTPS), 80 bidirecional (HTTP), bidirecional a porta é usada para comunicação entre o dispositivo virtual e a VM de armazenamento ou o cluster que contém a VM de armazenamento. |
Configurações compatíveis
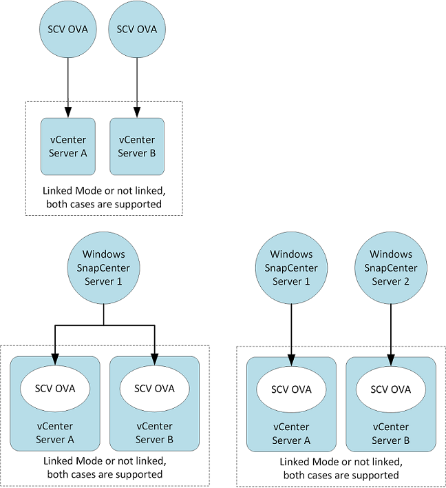
Cada instância de plug-in suporta apenas um vCenter Server. Os vCenters no modo vinculado são suportados. Várias instâncias de plug-in podem suportar o mesmo servidor SnapCenter, como mostrado na figura a seguir.

Necessário RBAC Privileges
A conta de administrador do vCenter deve ter o vCenter Privileges necessário, conforme listado na tabela a seguir.
| Para fazer esta operação… | Você precisa ter esses vCenter Privileges… |
|---|---|
Implante e Registre o plug-in do SnapCenter para VMware vSphere no vCenter |
Extensão: Registrar extensão |
Atualize ou remova o plug-in do SnapCenter para VMware vSphere |
Extensão
|
Permita que a conta de usuário do vCenter Credential registrada no SnapCenter valide o acesso do usuário ao plug-in do SnapCenter para VMware vSphere |
sessions.validate.session |
Permitir que os usuários acessem o plug-in do SnapCenter para VMware vSphere |
O privilégio deve ser atribuído na raiz do vCenter. |
AutoSupport
O plug-in do SnapCenter para VMware vSphere fornece um mínimo de informações para rastrear seu uso, incluindo o URL do plug-in. O AutoSupport inclui uma tabela de plug-ins instalados que é exibida pelo visualizador AutoSupport.